Blog

Blog

超音波測定ドローンのデモンストレーション動画です。

先日のドローサミットにて展示致しました超音波測定ドローン用に作って頂きましたデモンストレーション動画です。やっぱりプロの方は綺麗に出来ますね。ありがとうございました。このドローンでは測定対象物への接触を一瞬で済ませるようにして、対象物への接...
Blog

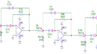
アナログ設計者に戻った?

久し振りのアナログ設計!アナログ設計の醍醐味は何と言ってもフィルタ設計?かな~???30年くらい前に買ったアナログフィルタ設計の聖書。我が家の千冊を超える本棚の中で いちばん大切なご本。貪って収集したレアな哲学書・歴史書の大群よりも大事・大...
Blog

UTドローン、Inst.3

先のドローンサミットで展示しましたドローン超音波測定からまたバージョンアップしまして、現行で「Installation.3」になりました。Inst.3の特徴は飛行安定性。先のInst.1とInst.2ではドローン頭頂にプローブユニットを配置...
Blog

ドローンサミット2025 に出品しました。

9月24・25日にポートメッセなごやで行われましたドローンサミットにて、中京テレビ「そらメディア」様のご協力の元で超音波測定ドローンを出品させて戴きました。両日ご訪問頂きました皆様方にお礼を申し上げます。ドローンを使って手の届かない場所の超...
Blog

ネットワーク対応 超音波探傷器

超音波探傷器を製作しました。超音波探傷器の基本形として、今後この上に追加機能を足して行こうと思います。今回の超音波探傷器製作では超音波波形信号を自分のプログラムで取り扱える様にするのが大目的で、且つネットワーク対応のラズパイを使いましたので...
Blog

ポータブルラズパイ

ここのところずっと特注品ばかり製作していて、あまりオープンにできる記事が出せませんでした。やっと少しだけ間が空きましたので、ラズパイのポータブル化をやってみました。なに故 こんな物が必要?最近色々とセンサを使ったりデバイスを制御したりする案...
Blog

ポールUT 非磁性バージョン

ポールUTは磁力を用いた測定対象への吸着でしたので、SUS等の非磁性体(弱磁性体)の測定が出来ない欠点がありました。今回急遽、SUS構造物への測定を行う必要が生じましたので、磁力を用いないプローブを製作しました。吸着にはバキュームを用いる事...
Blog

自走式超音波測定機(その1)

やっと試作機が出来ました。リモコンで自走する超音波測定機です。(ちょっと汚れちゃいましたけど、、、)かれこれ3年近く前、高所の配管の肉厚測定を行うべく開発を始め、その時は「3ヶ月くらいじゃないかな~」と言ってましたが、結局は3年も掛かってし...
Blog

ポールUT 機動性向上バージョン

ポールUTの新バージョンが出来ました。新バージョンはポールUTの現場での運用性の向上を得る為に企画されました。企画としての要求項目は、・ドライ探傷の実用化・電源の簡易化・軽量化・量産性と云った所です。ドライ探傷ドライ探傷は先に実験にてある程...
Blog

ドライ探傷の実用化

探傷剤を介さずに超音波探傷を行う実験。未だ限定的ですが無水・無油で超音波を被検体に通す事が可能になりました。まあ「何で?」って事ですが、探傷環境に依って必要とされる技術になります。以前よりポールUTにて手の届かない部位のUTを実施して来てい...